
表观基因组
0关注 | 15内容
易基因:多组学分析揭示DNA低甲基化定义人组织调节性T细胞的表观遗传适应性程序及其血液再循环对应物
2025年7月16日,德国雷根斯堡大学Markus Feuerer教授和美因茨大学Michael Delacher 教授团队合作,通过整合人类皮肤组织和血液中调节性T细胞(Regulatory T c


共9张表观基因组:基于亚硫酸盐测序技术及应用

13次播放 | 55:02山东大学基础医学院李雷教授团队微量WGBS揭示DNA甲基化调控斑马鱼造血干细胞发育的表观遗传机制
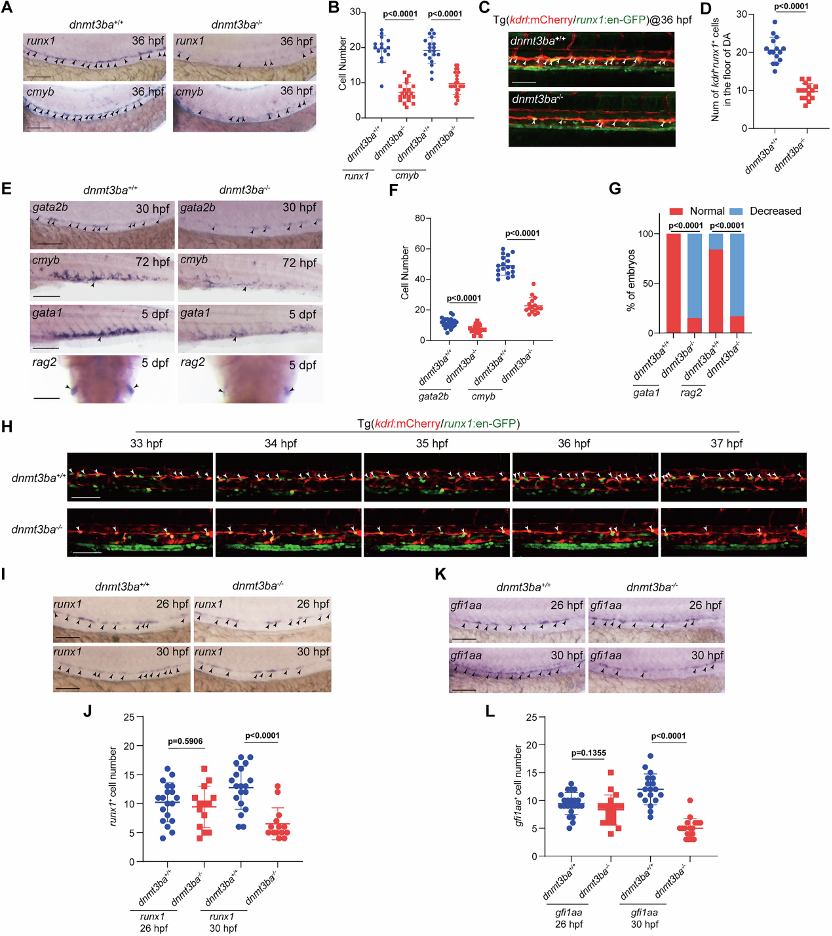
2025年11月19日,山东大学基础医学院艾康博士为第一作者,山东大学基础医学院李雷教授和中国医学科学院血液病医院王璐研究员为共同通讯作者, 合作研究了脊椎动物胚胎发育中造血干细胞和祖细胞(HSPCs


共8张易基因-【第34期】表观基因组:表观多组学研究思路及应用案例

23次播放 | 39:17徐州医科大学牛铭山团队揭示多发性骨髓瘤免疫逃逸介导CAR-T耐药的遗传与表观遗传调控双重机制
2025年7月10日,徐州医科大学牛铭山教授和姚瑶教授团队合作,在国际血液学顶级期刊《Blood》(IF 23.1/Q1)上发表题为“Genetic and epigenetic mechanisms


共9张中科院动物所郭帆团队等表观多组学揭示克隆胚胎DNA羟甲基化动态及功能 解析体细胞重编程障碍机制
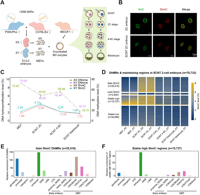
2025年11月18日,安徽医科大学第一附属医院梁丹教授团队和中国科学院动物研究所郭帆研究员团队合作,首次系统绘制了小鼠体细胞核移植(SCNT)克隆胚胎植入前发育完整阶段的全基因组5-羟甲基胞嘧啶(5


共9张易基因-【第33期】表观基因组:DNA蛋白互作思路设计及案例解析

16次播放 | 32:14IF52:RNA甲基化最全综述!RNA修饰的生理和病理功能及其潜在临床应用
2023年09月15日,来自德国癌症研究中心(Deutsches Krebsforschungszentrum,DKFZ) 的Michaela Frye团队在《Nature Reviews Genet


共6张IF11.3:安徽农大任大龙团队ChIP-seq等揭示微塑料暴露介导中性粒细胞免疫毒性的调控机制
近日,安徽农业大学汪轶丽博士为第一作者,任大龙教授、张云华教授为共同通讯作者,在环境科学领域的国际权威期刊《Journal of Hazardous Materials》(中科院一区,IF:11.3)


共6张易基因:安徽医科大学徐德祥团队揭示产前重金属暴露通过改变表观遗传修饰调控胎盘血管生成机制
近日,安徽医科大学公共卫生学院卫生毒理学系徐德祥教授团队在环境科学领域国际权威期刊《Journal of Hazardous Materials》发表题为“Prenatal arsenic expos


共7张孙同文教授团队利用表观多组学揭示二甲双胍通过DNA甲基化和羟甲基化双向调控减轻肝损伤的保护机制
近日,郑州大学附属第一医院重症医学科刘峰宇博士和仝然博士为共同第一作者,孙同文教授为通讯作者,首次系统探讨了经典降糖药物二甲双胍(Metformin)对脓毒症相关肝损伤(Sepsis-associat


共9张易基因:中国海洋大学隋正红团队揭示m6A修饰调控植物生长和光合作用的表观转录机制|项目文章
近日,中国海洋大学海洋生物遗传学与育种教育部重点实验室朱智梅博士为第一作者,隋正红教授为通讯作者在《Harmful Algae》期刊发表题为“Effects of increasing light i


共6张易基因-【第31期】表观基因组:RNA修饰研究及应用案例

28次播放 | 30:09Cel Rep:山东省肿瘤医院陈大卫/于金明揭示肠-肺轴介导的m6A修饰调控肿瘤抑制与免疫调节新机制
近日,山东第一医科大学附属肿瘤医院(山东省肿瘤医院)/山东省精准肿瘤学重点实验室宋倩博士等为第一作者、陈大卫研究员和于金明院士共同通讯作者,在《Cell Reports》期刊上发表题为“Bifidob


共10张中国科学家方磊/谷晓峰团队通过群体DNA甲基化多态性分析 揭示表观遗传育种在作物改良中的巨大潜力
近日,浙江大学农业与生物技术学院方磊教授和张天真教授、中国农业科学院生物技术研究所谷晓峰研究员、阿里巴巴达摩院(湖畔实验室)顾斐博士团队合作,通过对207份棉花材料开花后20天(DPA)纤维进行单碱基


共7张


