
生信分析
0关注 | 81内容
PNAS:南科大朱健康团队多组学揭示协同调控植物DNA甲基化与Polycomb沉默的表观遗传新机制
2025年11月20日,南方科技大学朱健康院士团队在《Proc Natl Acad Sci U S A》(PNAS)杂志发表题为“A chromatin-linked CPL2–PHD2/3 modu


共7张中山六院梁晓燕团队多组学揭示ac4C RNA修饰调控卵母细胞发育和妊娠结局的表观遗传机制
2025年7月18日,中山大学附属第六医院谢芸博士、周传传副研究员为共同第一作者,中山六院生殖医学中心学科带头人梁晓燕教授为唯一通讯作者,在国际知名学术期刊《Science Advances》上发表题


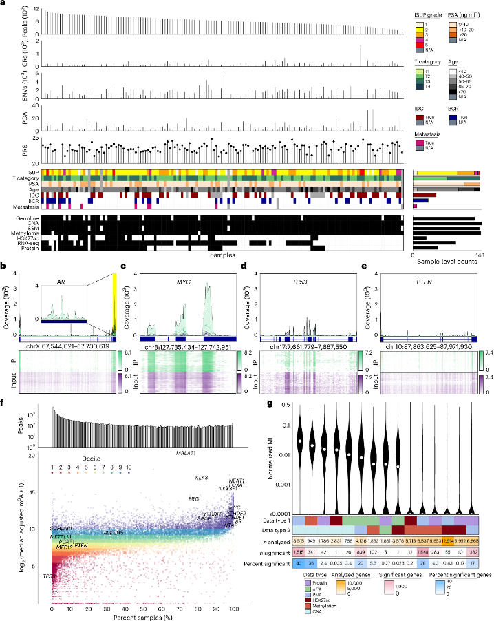
共10张IF29:多伦多大学何厚胜团队多组学构建癌症m6A甲基化图谱并揭示肿瘤恶化关键机制
2025年3月24日,加拿大玛格丽特公主癌症中心/多伦多大学何厚胜(Housheng Hansen He)团队在《Nature Genetics》(IF29/Q1)上发表了题为“The landsca


共9张南京医科大学黄伯贤教授团队多组学构建胎儿组织的RNA m5C甲基化图谱并揭示早期发育的表观调控新机制
2025年8月8日,生殖医学与子代健康全国重点实验室、南京医科大学附属苏州医院黄伯贤教授团队通过整合RNA-Bisulfite测序(RNA-BS)、转录组测序(RNA-seq)、染色质可及性测序(AT


共10张易基因-【第36期】表观基因组:基于抗体富集测序技术及应用

12次播放 | 41:33IF10.1:华南师范大学冯启理/牛康康团队多组学揭示5mC甲基化抑制基因组DNA高级结构形成
2025年7月11日,华南师范大学牛康康副教授和向利军副研究员为论文共同第一作者,牛康康副教授和冯启理教授为共同通讯作者,在国际重要学术刊物《Genome Biology》(基因组生物学)上发表题为


共7张易基因:多组学分析揭示DNA低甲基化定义人组织调节性T细胞的表观遗传适应性程序及其血液再循环对应物
2025年7月16日,德国雷根斯堡大学Markus Feuerer教授和美因茨大学Michael Delacher 教授团队合作,通过整合人类皮肤组织和血液中调节性T细胞(Regulatory T c


共9张表观基因组:基于亚硫酸盐测序技术及应用

13次播放 | 55:02易基因项目文章 | ChIP-seq揭示HIV-1感染细胞转录抑制因子Schlafen 5的表观遗传
喜报:易基因细胞转录抑制因子ChIP-seq研究成果见刊《Nucleic Acids Research》2022年6月10日,中国医学科学院药物生物技术研究所丁寄葳副研究员为第一作者、岑山和李晓宇为共
0基础20小时快速通关R语言生信个性化制图

722次播放 | 01:44:27顶刊引爆全新课题:单细胞动态+APA修饰+自噬速学!

50次播放 | 04:51揭秘妊娠“雾霾”:PM2.5如何干扰母婴细胞因子与组蛋白修饰?

35次播放 | 01:13易基因:常见生信分析图细节解析(第一期)


64次播放 | 00:49Molecular Cancer权威发布:肺腺癌影像学表型背后的肿瘤异质性

48次播放 | 04:18逆天了!M6A联合R-loop环碰撞出30+分佳作!

46次播放 | 01:08正在加载



